Qualitative Forschung ist ein Oberbegriff, der sich auf mehrere Techniken (Einzelinterviews, Fokusgruppen, Beobachtungen) bezieht, die darauf abzielen, die Faktoren zu entdecken, die das Verhalten beeinflussen können. Wir haben diesen Leitfaden erstellt, um so vollständig und prägnant wie möglich zu sein. Wir haben uns auf die wichtigsten Themen der quantitativen Forschung konzentriert. Antworten auf praktische Fragen finden Sie mit vielen realen Beispielen aus unserer Erfahrung als Marktforschungsagentur.
Kontaktieren Sie uns, um Ihre qualitative Forschung durchzuführen
Zusammenfassung
- Was ist qualitative Forschung?
- Was ist der Zweck der qualitativen Forschung?
- Wann ist eine qualitative Forschung durchzuführen (oder nicht)?
- Unterschiede zwischen qualitativer und quantitativer Forschung
- Kontexte der Anwendung qualitativer Forschung
- Beispiele für qualitative Forschung im B2C
- Beispiele für qualitative Forschung im B2B-Bereich
- Überblick über verschiedene qualitative Forschungstechniken
- Was sind die Unterschiede zwischen der qualitativen B2C- und B2B-Forschung?
- Was sind die Unterschiede zwischen Fokusgruppen und qualitativen Interviews?
- 7 häufig gestellte Fragen zur qualitativen Forschung
Qualitative Forschung ist ein Oberbegriff für einen methodischen Ansatz, der eine eingehende Erforschung der Faktoren ermöglicht, die das Verhalten von Einzelpersonen oder Organisationseinheiten beeinflussen. Im Gegensatz zur quantitativen Forschung, die deduktiv ist, sind qualitative Methoden induktiv. Die Proben sind kleiner, aber die Analysen sind tiefer. Qualitative Forschung sucht nicht Repräsentativität, sondern Vielfalt.
Qualitative Forschung zielt darauf ab, die Auswirkungen von Situationen, sozialen Interaktionen, Einschränkungen und das Zusammenspiel von Individuen mit sozialen Normen zu beleuchten. Die erforschte Realität geht also über das hinaus, was der Einzelne selbst wahrnehmen kann. Dank Methoden, die sich dem zu untersuchenden Subjekt aus verschiedenen Blickwinkeln nähern, wird es möglich, eine komplexe Realität zu rekonstruieren, die der Person entgeht, die sie lebt.
Daher ist es das Ziel des Forschers, aufzudecken, wie und warum die Realität konstruiert wird, wie sie erlebt wird und welche Faktoren ihre Entwicklung bedingen.
Alles, was Sie über qualitative Forschungstechniken in 30 Sekunden wissen müssen
Mehrere Techniken und Werkzeuge gehören zur qualitativen Forschungsfamilie:
- Halbstrukturierte persönliche Interviews: eine explorative Technik, die es ermöglicht, mehrere Themen in der Tiefe anzusprechen, sowohl im B2C als auch im B2B
- Die “zentrierte” Lebensgeschichte: ein konkretes Interview, das es erlaubt, das Thema der Forschung in eine Lebenskurve zu stellen und die verschiedenen Phasen zu rekonstruieren (“Kundenerlebnis”)
- Beobachtung: eine Technik, die in der Ethnographie verwurzelt ist und es uns ermöglicht, die Interaktionen zwischen Menschen oder zwischen Objekten und Menschen zu verstehen. Die Beobachtung kann partizipatorisch sein, wenn der Forscher mit der/den beobachteten Person(en) interagiert.
- Fokusgruppe: auch Diskussionsgruppe genannt, besteht aus der Zusammenkunft mehrerer Personen, um ein Thema zu diskutieren. Es ist eine Bestätigungsmethode.
- Online-Tagebuch (Blog): Diese Methode sammelt Benutzerimpressionen über einen längeren Zeitraum. Es besteht darin, eine Gruppe von Menschen zu bitten, ihre Handlungen und Gedanken jeden Tag schriftlich zu beschreiben. Dies ermöglicht es, den Kontext zu verstehen und Gedanken im Handumdrehen einzufangen.
Die Forschung zielt darauf ab, alle Faktoren zu verstehen, die das Verhalten beeinflussen, einschließlich derjenigen, von denen die Person oder Organisation, die untersucht wird, nichts weiß. Die Perspektive der qualitativen Forschung besteht darin, über die Rationalität der Entscheidungen des Einzelnen hinauszugehen und durch eine Reihe von Techniken alles zu verstehen, was Entscheidungen beeinflussen kann, die wir von der Wirtschaftstheorie für rational halten würden.
Andererseits zielt die qualitative Forschung nicht darauf ab, eine Häufigkeit zu quantifizieren. Beispielsweise zu sagen, dass ein solcher und ein solcher Faktor in x% der Interviews festgestellt wurde, ist sinnlos.
Wir können qualitative Forschung auf verschiedenen Skalen durchführen. In B2C kann das erforschte Verhalten das von sein:
- ein Einzelne
- Kleingruppe
- ein Segment (große Gruppe)
- ein Land, eine Kultur
Im Falle der B2B-Recherche können wir die gleiche Art der Argumentation auf den Kontext des Unternehmens anwenden. Qualitative Forschung im B2B-Bereich kann somit forschen:
- eine Person, die eine bestimmte Position in einem Unternehmen innehat (CEO, HR-Manager usw.)
- die Funktionsweise eines Unternehmens
- die Praktiken von Personen, die die gleiche Position in verschiedenen Unternehmen innehaben
- unternehmen des gleichen Sektors
- unternehmen im selben Land
| Skalen der qualitativen Forschung | Anwendungsbeispiele im B2C | Anwendungsbeispiele im B2B |
| mikroindividuell | Erforschung des Verhaltens eines Kunden | eine Person, die eine bestimmte Position in einem Unternehmen innehat (CEO, HR-Manager usw.) |
| mikrosozial | Recherche zu einer Kundengruppe | Kundenerlebnisses Erforschung der Praktiken von Personen, die in verschiedenen Unternehmen in derselben Position arbeiten |
| meso-sozial | Recherche zu einem Kundensegment | Analyse des Betriebs eines Unternehmens |
| makrosozial | Forschung über eine ethnische Gruppe, eine Kultur, ein Land |
|
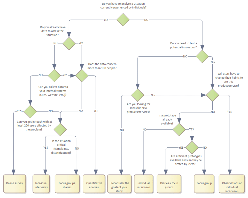
Es ist wichtig zu verstehen, wann qualitative Forschung angemessen ist und wann nicht. Dies wird Ihnen helfen, methodische Fehler zu vermeiden.
Das folgende Diagramm, das von unserer Agentur erstellt wurde, ist eine Entscheidungshilfe.
Oft wird die Frage gestellt, welche Methode zu wählen ist. Es gibt keine Methode, die besser ist als die andere. Wie wir in unserem Schritt-für-Schritt-Leitfaden zur Marktforschung erläutern, ergänzen sich beide Methoden.
Bei der Durchführung von Marktforschung ist es ratsam, vor der quantitativen Forschung eine qualitative Forschung durchzuführen:
- qualitative Forschung ermöglicht es uns, das erforschte Phänomen zu qualifizieren
- quantitative Forschung ermöglicht es uns, die Faktoren zu quantifizieren, die dieses Phänomen beeinflussen
| qualitative Forschung | Quantitative Forschung | |
| Stichprobenumfang | Von 5 für Vorgespräche bis 30 oder mehr für komplexe Forschung (z. B. in mehreren Ländern). Hier finden Sie unser interaktives Tool zur Berechnung Ihrer Stichprobengröße. | Der Stichprobenumfang muss den statistischen Anforderungen entsprechen und Rückschlüsse zulassen. 100 Befragte sind ein absolutes Minimum. Die meisten ernsthaften Forschungsstudien mit Quoten befragen mindestens 500 Befragte. Eine solche Stichprobengröße ist im B2B viel schwieriger zu erreichen als im B2C. |
| Methodologien | Einzelinterviews, Fokusgruppen, Beobachtungen, Online-Zeitungen | Befragungen, Analyse digitaler Spuren (Big Data) |
| Datenerhebungsinstrumente | Gesprächsleitfaden, Moderationsleitfaden, Identifizierung von Zwängen oder Potenzialen, die im Aktionssystem verankert sind | Fragebogen |
| Kausalität | Identifizierung von Zwängen oder Potenzialen, die im Aktionssystem verankert sind | Quantifizierung der Ursachen durch die Erstellung statistischer Korrelationen |
| Vorteile | Die Ambivalenz der meisten sozialen Realitäten besser zu zeigen als statistische Ansätze. | Ermöglicht die Extrapolation von Schlussfolgerungen auf eine größere Population (statistischer Rückschluss) |
| Nachteile | Dieser Ansatz ist oft mühsam und erfordert umfangreiche Datenerhebungs- und Analysearbeiten. | Quantitative Methoden können steril sein, wenn die Fragen schlecht formuliert sind (Wording Bias), wenn die falschen Skalen verwendet werden oder wenn die Messgrößen einen geringen Einfluss auf das analysierte Verhalten haben. |
Das Ziel des Projekts bestimmt die Art der Forschung (qualitativ oder quantitativ), die durchgeführt werden soll.
Um Ihnen bei der Auswahl der richtigen Methode zu helfen, finden Sie hier einige Kontexte, in denen wir qualitative Forschung anwenden können.
Rekonstruktion des Kundenerlebnisses
Das Kundenerlebnis ist im Wesentlichen ein komplexes Konzept, das viele Phasen umfasst, die von einer Person zur anderen variieren können. Die Interviews werden es uns ermöglichen, die verschiedenen Stadien des individuellen Weges zu rekonstruieren, bevor wir eine Synthese vorschlagen.
Definition des Kundenerlebnisses
Das Kundenerlebnis ist ein komplexes Konstrukt, das viele subjektive Wahrnehmungen beinhaltet. Qualitative Forschung ist eine gute Möglichkeit, diese Wahrnehmungen mithilfe eines Interviewleitfadens zu erforschen, der die 6 Säulen des Kundenerlebnisses abdeckt.
Einführung eines innovativen Produkts/einer innovativen Dienstleistung
Die Entwicklung und Einführung eines innovativen Produkts/einer innovativen Dienstleistung ist besonders kompliziert. Es erfordert ein gutes Verständnis der Bedürfnisse der Zielbenutzer, einschließlich der Bedürfnisse, die klar zum Ausdruck gebracht werden müssen (oder unbewusste Bedürfnisse). Es ist daher nicht möglich, geschlossene Fragen zu stellen.
Qualitative Forschung ist ein Ansatz, der an diese Art von Übung angepasst ist, weil er es uns ermöglicht, den Dingen auf den Grund zu gehen, die Gründe für einen Bedarf zu verstehen.
Verstehen Sie die verschiedenen Facetten des Kundenservice
Obwohl das “Customer Service” -Konstrukt Gegenstand zahlreicher Studien war, die eine quantitative Analyse ermöglichten (siehe die SERVQUAL-Skala von Parasuraman et al., 1988), bleibt der qualitative Ansatz nützlich. Es ermöglicht uns, über die Zahlen hinauszugehen, um die Realität der Kundenerfahrung zu verstehen.
Der qualitative Ansatz eignet sich besonders gut für Forschungssituationen, in denen der Kundenservice schlecht war. Es gibt dem Unternehmen die Möglichkeit, die Funktionsstörungen genauer zu verstehen und zu korrigieren.
Analyse einer Kaufentscheidung
Eine Kaufentscheidung basiert oft auf komplexen Einschränkungen, die dem Kunden bewusst sein müssen. Eine Recherche mittels Fragebogen wird daher nicht empfohlen.
Für wiederkehrende Kaufentscheidungen eignet sich ein halbgesteuertes Interview oder eine Fokusgruppe. Bei komplexen oder seltenen Entscheidungen (z.B. Immobilienkauf) wird ein Einzelinterview vom Typ „Life Story“ bevorzugt.
Die B2C-Forschung zielt darauf ab, zu verstehen, wie eine ” physische Person ” als Kunde oder Endnutzer funktioniert.
Einführung einer Social-Selling-Plattform
In dieser Studie untersuchten wir die Neigung der Kunden, in einem Kontext der Krise Gruppeneinkäufe von Non-Food-Produkten zu tätigen.
Interesse an schadstofffreien Kosmetika
Ziel der Forschung war es, die Bedürfnisse arbeitender Frauen in Bezug auf kosmetische Pflege zu verstehen und ihr Verständnis der “Anti-Pollution” -Positionierung von Gesichtscremes zu analysieren.
Analyse der Bedürfnisse blinder Menschen
Ziel dieser Forschung war es, die Schwierigkeiten blinder Menschen in Belgien zu verstehen. Die Forschung wurde in situ, d.h. in den Häusern der Menschen, durchgeführt. Auf diese Weise könnten die Schwierigkeiten des täglichen Lebens diskutiert und an konkreten Beispielen veranschaulicht werden. Darüber hinaus könnten die Befragten direkt Beispiele für umgesetzte Lösungen oder aufgetretene Probleme aufzeigen.
Abbruchanalyse für einen Telekommunikationsanbieter
Die Vermeidung von Kundenfluktuation ist eine große Herausforderung für Telekommunikationsbetreiber. Die Gründe zu verstehen, die dazu führen, dass ein Kunde kündigt, ist eine komplexe Aufgabe. Tatsächlich ist es notwendig, die Gründe zu identifizieren, die die Unzufriedenheit ausgelöst haben, sie rechtzeitig zu platzieren (Kundenerfahrung) und die Dynamik der Entscheidung zu verstehen. Für diese qualitative Recherche führten wir Interviews mit den Familien der Kunden durch. Wir befragten die verschiedenen Mitglieder, um die Rolle hervorzuheben, die jedes Mitglied gespielt hat, um zur Entscheidung über die Kündigung zu führen.
Qualitative Forschung ist oft ein wesentlicher Bestandteil der B2B-Marktforschung. Es ist viel komplizierter, quantitative Techniken im Unternehmenskontext einzusetzen.
Analyse des Entscheidungszyklus
Diese Analyse zielt darauf ab, zu verstehen, wie Unternehmen Entscheidungen treffen, wo der Bedarf entsteht und wie er sich ausbreitet. Es ist wichtig, die Argumente zu verstehen, die bei verschiedenen Stakeholdern Anklang finden, damit sie im operativen Marketing vorgebracht werden können.
Analyse der externen Beschränkungen für die Geschäftstätigkeit des Unternehmens
Diese Analyse findet ihren Platz in Krisenkontexten (COVID, Energiekrise). Diese Zusammenhänge können verschiedene Auswirkungen auf die Unternehmen, aber auch auf die Menschen, die dort arbeiten, haben. Die qualitative Forschung wird daher die Auswirkungen auf die Struktur einerseits und die Menschen andererseits analysieren. Es ist auch wichtig zu verstehen, wie sich die Leistung des einen auf die Leistung des anderen auswirkt.
Analyse des Interesses an einer innovativen Dienstleistung
Innovative Unternehmen müssen die aktuellen und zukünftigen Bedürfnisse ihrer Kunden und Perspektiven verstehen. Quantitative Forschung ist im B2B sehr kompliziert; qualitative Forschung ist der ideale Weg, um diese Informationen zu erhalten. Diese Art von Projekt ist ein Klassiker.
Die nachfolgende Tabelle gibt Ihnen einen Überblick über die verschiedenen Methoden der qualitativen Forschung. Wir stellen die Vor- und Nachteile sehr prägnant dar und geben Ihnen einige Anwendungsideen.
| Vorteile | Nachteile | |
| halbstrukturiertes persönliches Gespräch | Einfach zu organisieren Informationsreich | Die Verarbeitung der gesammelten Informationen kann kompliziert sein |
| Klinisches Interview/Lebensgeschichte | Interviews sind für beide Parteien oft sehr angenehm zu führen | Benötigt viel Disziplin, um nicht verloren zu gehen |
| Nichtteilnehmende Beobachtung | Sehr einfach in einem öffentlichen Bereich zu implementieren. Potenziell aufschlussreiche Verhaltensweisen und Interaktionen, die den Protagonisten nicht bewusst sind.. | Berechtigungen sind manchmal schwer zu erlangen (z. B. in Unternehmen) kann als aufdringlich empfunden werden, wenn der Beobachter nicht diskret ist Erfordert viel Konzentration, um auf der Suche nach wichtigen verhaltensbezogenen Hinweisen zu sein |
| Nichtteilnehmende Beobachtung | Ermöglicht es Ihnen, sofort Fragen zu stellen, um beobachtete Situationen zu klären. | Befangenheit des Prüfarztes Hawthorne-Effekt |
| Fokusgruppe (Diskussionsgruppe) | Eine gängige und gut akzeptierte Methode Zahlreiche Erkenntnisse, wenn die Gruppendynamik gut funktioniert | Die Bestätigungsmethode wird bevorzugt, wenn es darum geht, Entscheidungen zu treffen. Sehr kompliziert in B2B zu organisieren |
| Journal/Blog | Ermöglicht es uns, näher an der Realität des Einzelnen zu sein Möglichkeit, flüchtige Ideen und Gefühle einzufangen. Es kann mit Einzelinterviews oder Fokusgruppen kombiniert werden. | Das Interesse an der Methode hängt von der Disziplin des Volkes ab. Wenn sie nicht “das Spiel spielen” und sich mit ein paar kryptischen Linien begnügen, wird das zu verwertende Material schlecht sein. |
Die Kontexte (B2B / B2C) beeinflussen die Realisierung qualitativer Forschung. In der folgenden Tabelle beschreiben wir die Unterschiede, die in den verschiedenen Aufgaben bestehen. Wir konzentrieren uns auf diejenigen, die sich aus der Implementierung der 2 am häufigsten vorkommenden Techniken ergeben:
- Einzelinterviews
- Schwerpunktgruppen
| B2C | B2B | |
| Rekrutierung | Die Rekrutierung ist in der Regel relativ einfach. B2C-Befragte sind verfügbarer als B2B-Befragte, und es gibt mehr von ihnen. Auch die Verlockung des Geldes ist ein Faktor. | Das Convenience Sample ist eine Realität im B2B. Es ist in der Tat komplizierter, B2B-Befragte zu rekrutieren. |
| Techniken | Fokusgruppen sind wahrscheinlich die am häufigsten verwendete Technik im B2C, gefolgt von persönlichen Interviews. Beide werden jetzt online realisiert. | Einzelinterviews den Vorzug geben. Fokusgruppen im B2B sind sehr schwer zu realisieren. |
| Interview– oder Moderationsleitfaden | Meistens ist der Interviewleitfaden einfach vorzubereiten, da es viele Daten zum B2C-Verhalten gibt. Sie werden in der Lage sein, die wichtigen Aspekte zu identifizieren, die Sie leicht erkunden können. | Schwieriger vorzubereiten, da die Literaturrecherche im B2B-Kontext im Allgemeinen weniger reichhaltig sein wird als im B2C. |
| Länge |
|
|
| Organisation |
|
|
| Dauer der Datenerhebung |
|
|
| Kompensierung | 30 bis 50 € für ein Interview, 80-100 € für eine Fokusgruppe | 50-250 € pro Interview je nach Profil des Befragten |
Fokusgruppen und Interviews sind die beiden häufigsten Methoden in der qualitativen Forschung. Sie müssen jedoch oftmals geklärt werden.
- Interviews werden in explorativen Kontexten bevorzugt, wenn Sie also noch eine Hypothese über den Ort eines Verhaltens formulieren müssen.
- Die Fokusgruppe wird bevorzugt, um eine kleine Gruppe mit einer ersten Hypothese zu konfrontieren. Durch die Reaktion der Teilnehmer können Sie Ihre Hypothesen bestätigen oder widerlegen und Nuancen hinzufügen.
Wenn Sie noch weiter gehen möchten, empfehlen wir Ihnen, diesen kompletten Artikel zu lesen, der die Unterschiede erklärt.
Um diesen Leitfaden abzuschließen, schlagen wir vor, 7 häufig gestellte Fragen zur qualitativen Forschung zu beantworten.
| Frage | Antwort |
| Ist qualitative Forschung so genau wie quantitative Forschung? | Der Begriff “Präzision” ist nicht angemessen. Da die Ziele der beiden Ansätze unterschiedlich sind, hat der Begriff der Präzision nicht die gleiche Bedeutung:
|
| Kann ich aus den in der qualitativen Forschung erhobenen Daten Mittelwerte berechnen? | Nr. Die Berechnung von Mittelwerten (z. B. über die Häufigkeit dieses oder jenes Ansprechens) in einem qualitativen Feld ist sinnlos. Aus so kleinen Stichproben kann man keine statistischen Rückschlüsse ziehen. Bestenfalls werden Ihre Zahlen unbedeutend sein. Im schlimmsten Fall werden sie völlig falsch liegen. |
| Geht qualitative Forschung immer voraus Quantitative Forschung? | In der hier beschriebenen Methode folgt die Quantität der Qualitativen. Es gibt jedoch Ausnahmen:
|
| Wie viele Befragte werden benötigt? | Es hängt natürlich alles von der Methode ab. Generell bieten Ihnen für Interviews und Fokusgruppen 20 bis 30 Teilnehmer eine gute Basis für die Analyse. Probieren Sie schließlich unseren interaktiven Taschenrechneraus, um Ihre qualitative Stichprobengröße besser zu berechnen. |
| Sollen die Befragten bezahlt werden? | Es ist nicht zwingend erforderlich, die Befragten zu entschädigen. Seien Sie sich jedoch bewusst, dass dies Ihre Fähigkeit, sie zu rekrutieren, und damit die Geschwindigkeit der Realisierung Ihrer qualitativen Forschung beeinflussen wird. |
| Welche Auswirkungen hat die DSGVO? | Die DSGVO gilt auch für die qualitative Forschung, da Sie potenziell personenbezogene Daten erheben. Ihre Verantwortung wird darin bestehen, die notwendigen Maßnahmen zu ergreifen, um sie zu schützen. Um mehr zu erfahren, empfehlen wir Ihnen, diesen Artikel zu lesen. |
| Wie anonymisiert man die Ergebnisse? | Bei der Analyse der Ergebnisse müssen Sie darauf achten, diese zu anonymisieren, um die Identität der Befragten zu schützen. Wir empfehlen Ihnen, den Vor- und Nachnamen Ihrer Transkripte durch “Befragter A, B, C, …” zu ersetzen. Achten Sie auch darauf, alle Informationen zu löschen oder zu anonymisieren, die zur erneuten Identifizierung des Befragten führen könnten. |








![Illustration unseres Beitrags "SIAL 2024: 12 Tipps zur Organisation Ihres Besuchs [Leitfaden]"](/blog/app/uploads/sial-2018-etude-de-marche-france-alimentation-1-120x90.jpg)
